반응형

이더리움에서 각 단계가 갖는 의미
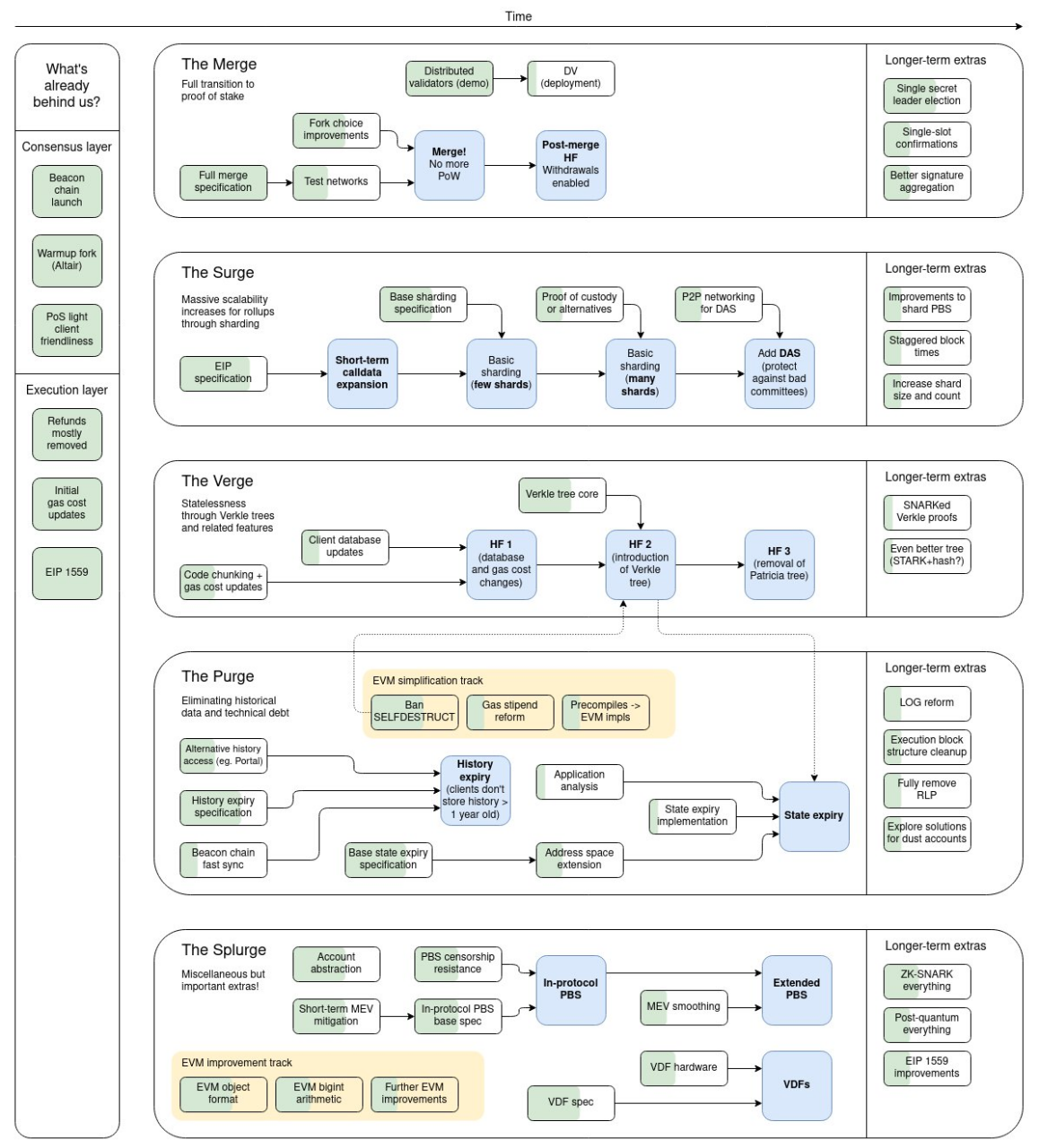
부테린은 아래와 같은 5단계를 통해 이더리움이 100,000TPS를 달성할 수 있다고 말한다.
• The Merge
- 실행 레이어와 새로운 POS 레이어의 병합. 이더리움의 디플레 전환 가능성. 전력 사용량 99% 감축. 9월 19일 예정.
• The Surge
- 이더리움의 샤딩 도입. 네트워크 확장성을 크게 증가.
• The Verge
- 머클 증명의 업그레이드인 버클 트리. 이더리움의 저장 공간을 최적화하고 노드 크기를 줄임. 마찬가지로 확장성을 크게 증가.
• The Purge
- 검증인에게 요구되는 하드 드라이브 공간을 줄임. 저장 공간을 간소화하여 네트워크 정체를 없앰.
• The Splurge
이전의 4단계에 따라 네트워크가 원활히 실행되도록 돕는 일련의 작은 업데이트 작업들.
출처:https://twitter.com/milesdeutscher/status/1550315295402668032
반응형
'코인' 카테고리의 다른 글
| 알트코인 7~9월 호재일정 (0) | 2022.07.20 |
|---|---|
| 메타버스 프로젝트 트래픽 순위 (0) | 2022.06.23 |
| 위메이드 간담회 요약 (5/24) (0) | 2022.05.24 |
| 무돌2, 밀크 전략적 투자 유치 (0) | 2022.05.19 |
| 루나의 UST 1달러 패깅이 깨진 이유는? (0) | 2022.05.10 |